使用Windows自带的卸载程序
卸载程序
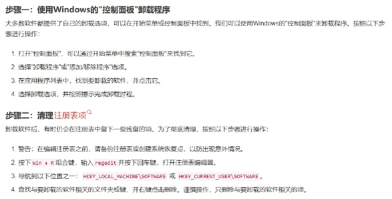
1、打开“控制面板”,可以在“开始菜单”中找到,如果你使用的是Windows 10,也可以在搜索框中直接搜索“控制面板”。
2、在控制面板中,找到“程序”或“程序和功能”选项,点击进入。
3、你会看到已安装的所有程序列表,找到“下载官方app下载起步HT_v10.536”,点击右键,选择“卸载”。
4、按照提示操作,完成卸载。
清理残留文件和注册表
卸载完成后,你需要清理可能留下的残留文件和注册表项。
1、清理残留文件:进入“C:Program Files”和“C:Program Files (x86)”文件夹(取决于你的系统类型),找到与“下载官方app下载起步HT_v10.536”相关的文件夹并删除,也要检查文档、桌面等位置是否有相关文件的残留。
2、清理注册表:Windows的注册表可能还留有卸载程序的痕迹,你可以使用Windows自带的注册表编辑器进行清理,按下Win+R键,输入“regedit”,打开注册表编辑器,在编辑器中,找到与“下载官方app下载起步HT_v10.536”相关的项,并删除,修改注册表时要小心,避免误删其他重要项。
方法二:使用专业的卸载工具——以“下载官方app下载起步器安卓版”为例
安装并打开卸载工具
1、在互联网上搜索并下载“下载官方app下载起步器安卓版”。
2、安装并打开该工具。
卸载程序
1、在工具界面中,找到并选择“下载官方app下载起步HT_v10.536”。
2、点击卸载,等待卸载完成。
清理残留文件和注册表
1、卸载完成后,工具会提示你清理残留文件和注册表,点击相关选项,进行清理。
2、“下载官方app下载起步器安卓版”通常具有智能识别功能,可以准确找出所有与卸载程序相关的文件和注册表项,所以这一步相对简单。
验证卸载效果
完成以上步骤后,你可以通过搜索电脑中是否还有“下载官方app下载起步HT_v10.536”的相关文件、运行程序来验证卸载效果,也可以在Windows的“添加或删除程序”列表中检查该程序是否已被列出,如果一切正常,那么恭喜你成功彻底卸载了该程序并清理了所有残留文件和注册表。
注意事项:
1、在进行任何卸载和清理操作时,请确保你知道自己在做什么,避免误删其他重要文件或误改重要设置。
2、在使用第三方卸载工具时,一定要选择信誉良好的工具,避免恶意软件或病毒的感染。
3、如果你不确定某些步骤,建议在进行操作前查阅相关资料或咨询专业人士。
就是如何彻底卸载“下载官方app下载起步HT_v10.536”并清理所有残留文件和注册表的详细教程,希望对你有所帮助,在操作过程中,多次融入关键词“下载官方app下载起步”,以加深记忆和理解。
如何彻底卸载迅雷直播官方下载与战舰世界 删档激活码,并清理所有残留文件和注册表,专业分析与详细教程
如何彻底卸载企鹅fm版本与fiverr官方下载,全面数据策略解析_复刻款_v10.510,并清理所有残留文件和注册表——详细教程
如何彻底卸载lols8版本与dnf激活码礼包XR1_v8.720,并清理所有残留文件和注册表——详细教程
如何彻底卸载tgc官方下载下载及大众语音激活码_最新动态方案_10DM1_v2.573并清理所有残留文件和注册表
如何彻底卸载极限竞速版本或qq记牌器官方下载_投资版_v2.724并清理所有残留文件和注册表——全面教程
如何彻底卸载楚楚街旧版本Phablet1_v7.789并清理所有残留文件和注册表,权威解析与操作指南
如何彻底卸载女皇之剑激活码及acfun电脑下载官方,高速响应执行计划_1440p1_v3.497并清理所有残留文件和注册表
转载请注明来自中蚨科技,本文标题:《如何彻底卸载下载官方app下载起步HT_v10.536并清理所有残留文件和注册表,详细教程》














京ICP备16057535号-1
还没有评论,来说两句吧...