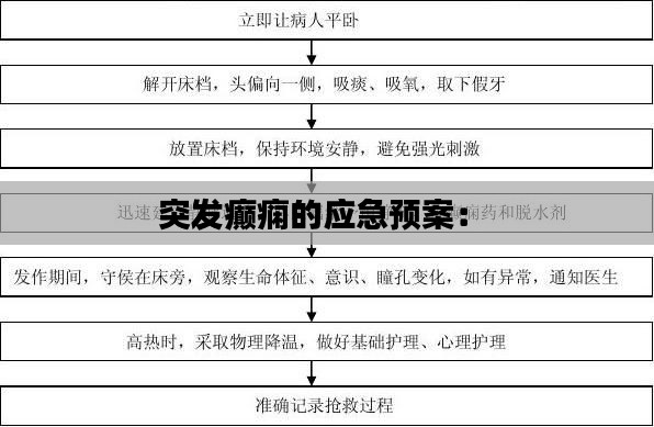
突发癫痫的应急预案:
<!DOCTYPE html> 突发癫痫的应急预案 引言 癫痫是一种常见的神经系统疾病,其特点是反复发作的短暂性大脑功能障碍。癫痫发作可能突然发生,给患...
睢宁高效过滤器级别分类:高效过滤器国标
引言高效过滤器在空气净化、工业生产等领域扮演着至关重要的角色。睢宁作为高效过滤器的主要生产基地之一,其产品在国内外市场上享有盛誉。为了更好地满足不同客户的需求,睢宁高效过滤器根据性能和适用范围进行了详细的级别分类。...
夯土涂料规范编号:夯土墙涂料多少钱一吨
什么是夯土涂料夯土涂料,又称土工涂料,是一种传统的建筑材料,主要由土壤、水、沙子和石灰等天然原料按一定比例混合而成。这种涂料具有优良的保温、隔热、隔音和耐候性,广泛应用于墙体、地面和屋顶等建筑物的装饰和保护。夯土涂...
党群部门主体责任落实:党组落实主体责任情况报告
一、党群部门主体责任落实的重要性党群部门作为党的工作的重要组成部分,其主体责任落实情况直接关系到党的路线方针政策的贯彻执行,以及党同人民群众的联系。在新时代背景下,加强党群部门主体责任落实,对于推动全面从严治党向纵...
锦田公园自由行热门攻略,锦田产业园
锦田公园简介锦田公园位于香港新界元朗区,是一个集自然风光和休闲娱乐于一体的公园。公园占地面积约50公顷,拥有丰富的植被和多样的景观,是香港市民休闲放松的好去处。锦田公园不仅景色宜人,还蕴含着丰富的历史和文化,是游客...
热门按钮,热门的设置
什么是热门按钮?热门按钮,顾名思义,是指那些在某个平台或应用中受到广泛关注和使用的按钮。这些按钮通常具有显著的设计特点,能够吸引用户的注意力,并引导他们进行特定的操作。在互联网时代,热门按钮已经成为各种网站、社交媒...
2024新奥正版资料大全:重点难点一网打尽
引言 随着2024年奥运会的临近,关于奥运会的正版资料日益受到关注。这一文献资料大全《2024新奥正版资料大全:重点难点一网打尽》旨在收集、整理、分析与新一届奥运会相关的各种信息和数据,帮助...
777788888新奥门开奖:数字游戏背后的娱乐心理学
```引言 "777788888新奥门开奖:数字游戏背后的娱乐心理学"这个主题研究了数字游戏如何吸引并持续娱乐用户的心理本质,而非涉猎任何赌博或彩票活动。本文基于对相关文献的深入分析,旨在揭示娱乐心理学在数...
澳门管家婆100中:基金定投新手指南
澳门管家婆100中:基金定投新手指南概述 在现代投资领域,基金定投因其简单、有效的投资策略而成为理财新手的优选。《澳门管家婆100中:基金定投新手指南》全面系统地介绍了基金定投的基础知识、投资技巧、风险管理等,...














京ICP备16057535号-1