雅典突发山火,灾难挑战与应对策略
雅典周边山区突发山火,火势迅速蔓延,给当地带来了极大的威胁,这一突发事件不仅考验着当地政府的应急响应能力,也引发了全球的关注,本文将围绕此次雅典山火展开,探讨其背后的原因、当前的应对举措以及未来的防范策略。山火突发,...
舆情突发应急处置策略与实践,高效应对危机,守护网络生态安全
背景分析随着信息技术的飞速发展,社交媒体、网络论坛等新媒体平台日益普及,公众发声渠道愈发多样化,舆情突发成为了一种常见的社会现象,如何有效应对舆情突发,保障社会稳定,成为各级政府、企事业单位必须面对的挑战,舆情突发应...
西欧春节畅游指南,最佳景点、美食与文化体验全攻略!
春节是中国最重要的传统节日之一,而在这个喜庆的时刻,选择到西欧旅游,感受别样的异国风情,将为您的春节增添更多乐趣,本文将为您奉上一份详尽的西欧春节旅游攻略,带您领略西欧的魅力。目的地选择1、法国巴黎:作为世界著名的浪...
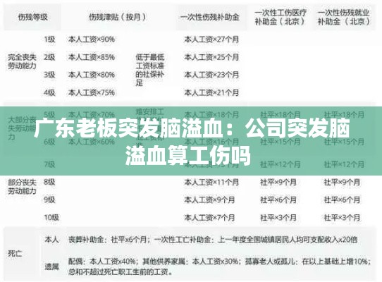
广东老板突发脑溢血:公司突发脑溢血算工伤吗
突发悲剧:广东老板不幸脑溢血近日,广东某知名企业老板突发脑溢血,这一消息迅速在社交媒体上引起了广泛关注。据悉,该老板年仅45岁,正值事业巅峰期,却遭遇如此不幸,令人唏嘘不已。事发经过:突发疾病,紧急送医事发当天...
百度一下工具大全,互联网生活必备神器!
随着互联网的普及和技术的飞速发展,我们在日常生活和工作中越来越多地依赖各种工具来提高效率,解决问题,我们要介绍的就是一款强大的工具集合——百度一下工具大全,它是你在互联网生活中的好帮手,帮助你轻松应对各种需求。什么是...
唐山移动宣传活动图片:唐山+移动新闻
唐山移动宣传活动概述近年来,随着通信技术的飞速发展,移动通信已经成为人们日常生活中不可或缺的一部分。为了进一步提升品牌形象,增强用户黏性,唐山移动公司决定举办一场盛大的宣传活动。此次活动旨在向广大用户展示唐山移动的...
湘乡古桥,跨越时空的桥梁,传承历史连接未来
湘乡地区的一座古桥成为了当地的新闻头条,这座古桥见证了湘乡的历史变迁,承载着无数人的记忆与情感,这座古桥不仅承载着交通的功能,更成为连接过去与未来的文化象征,本文将为您详细介绍这座古桥的相关新闻和背景信息。古桥概述这...
泌尿内科全国顶尖十强医院排名揭秘!
泌尿内科是专门处理肾脏、尿道、膀胱等泌尿系统疾病的重要科室,在我国,各地的泌尿内科水平参差不齐,但有一些医院的泌尿内科以其卓越的医疗技术和服务赢得了广大患者的高度认可,以下是全国排名前十的泌尿内科简介:北京大学第一医...
枢纽分析表固定规范:枢纽分析表排序
引言在现代社会,数据分析和处理已经成为各行各业不可或缺的一部分。在众多数据分析工具中,枢纽分析表(Cross-tabulation)因其直观性和实用性而被广泛使用。为了确保数据的准确性和分析的一致性,制定一套固定规...
高效绝地求生:绝地求生高端操作
了解游戏地图和资源分布在《绝地求生》中,了解游戏地图是高效生存的第一步。熟悉各个地区的资源分布,如武器、弹药、医疗包等,可以帮助玩家更快地获取所需的物资。例如,N港和P港是武器和装备丰富的区域,而米拉玛和萨诺则适合...














京ICP备16057535号-1